- 喜报!“地球的红飘带”——七冶长征数字科技艺术馆项目施工阶段BIM技术应用荣获贵州省第四届BIM大赛(施工组)一等奖
 
            作者:[七冶长征项目部  唐琦]       发布时间:[2022-12-21]        浏览次数:[]
                字号:[小 中 大]
        
        
        
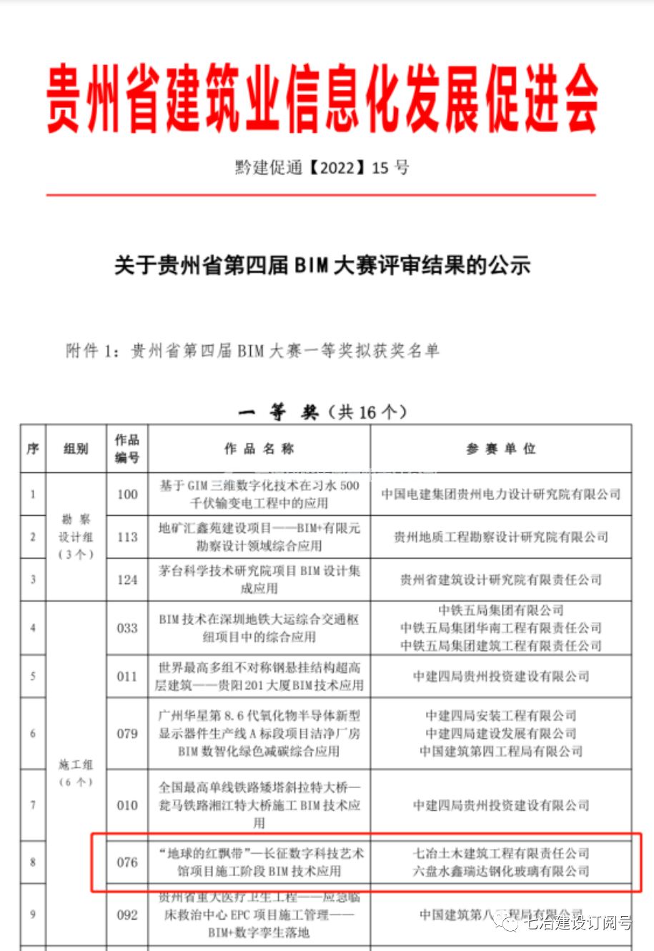
            日前,在贵州省第四届BIM大赛中,七冶土木公司选送作品“地球的红飘带”——长征数字科技艺术馆项目施工阶段BIM技术应用,通过专家严格评选及参赛者答辩,最终从参赛的137件作品中突出重围,斩获施工组一等奖。

长征数字科技艺术馆项目位于贵州双龙航空港经济区,紧临贵阳市龙洞堡机场,建筑面积55226平方米,是长征国家文化公园贵州重点建设区“1+3+8”标志性项目建设体系中的引领性、标杆性工程。项目建成后,将作为长征国家文化公园贵州重点建设区龙头项目,引领贵州乃至全国长征文旅品牌整体升级。

七冶土木公司将不断完善BIM专业技术人才培养机制,加快BIM技术自主创新与工程实践,为企业高质量发展增添新动能。
        
        
        
    
长征数字科技艺术馆项目位于贵州双龙航空港经济区,紧临贵阳市龙洞堡机场,建筑面积55226平方米,是长征国家文化公园贵州重点建设区“1+3+8”标志性项目建设体系中的引领性、标杆性工程。项目建成后,将作为长征国家文化公园贵州重点建设区龙头项目,引领贵州乃至全国长征文旅品牌整体升级。

七冶土木公司将不断完善BIM专业技术人才培养机制,加快BIM技术自主创新与工程实践,为企业高质量发展增添新动能。




